-
您的位置:
- 乐鱼leyu(中国)
- > 媒体中心
- > 乐鱼官方网站要闻
您的位置:

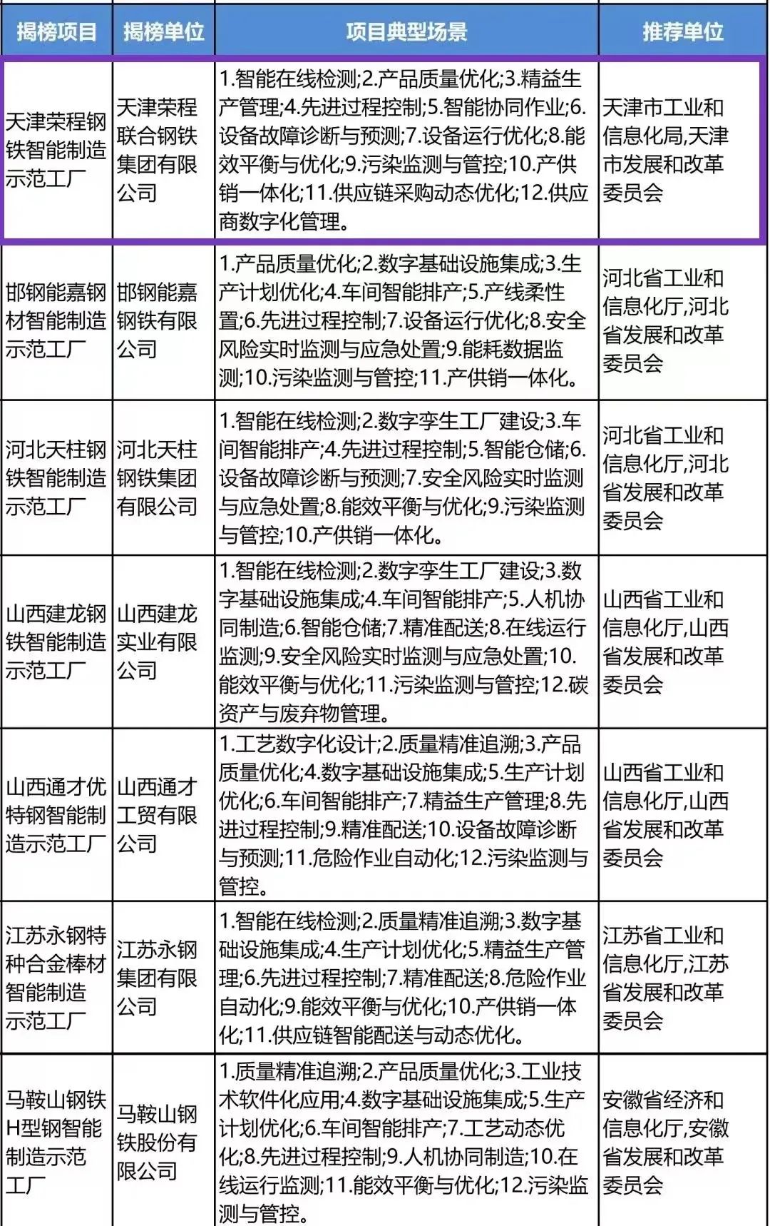
先进制造业是国家经济命脉所系,是构建现代化产业体系的迫切需要,是推进新型工业化的主阵地主战场主引擎。数字经济和以制造业为核心的实体经济深度融合,成为实现新型工业化的必由之路。从“制造”到“智造”不是选择题,而是必答题。乐鱼官方网站钢铁集团围绕“打造百年绿色乐鱼官方网站”的企业愿景,以“数智化转型绿色低碳高质协同发展”为主线,围绕设计、生产、管理、服务等制造全流程,以揭榜挂帅的方式建设达到国际先进水平的示范工厂和智慧供应链。依托已建成的集烧结、炼铁、炼钢、轧钢为一体的全流程钢铁生产线,搭建智能制造体系,以供应链为基础,重点打造智造商、整合商、服务商、集成商新标杆、新样板、新模式,致力于建成“基于供应链一体化管控的绿色可持续的钢铁行业智能工厂”。


|英文摘要| Abstract
Why Rockcheck Iron and Steel Group was included in 2024 Tianjin's government work report