喜讯!“2023年度智能制造示范工厂揭榜单位名单”发布,乐鱼官方网站钢铁集团成功上榜

2023-12-12 1342
图片关键词

图片关键词

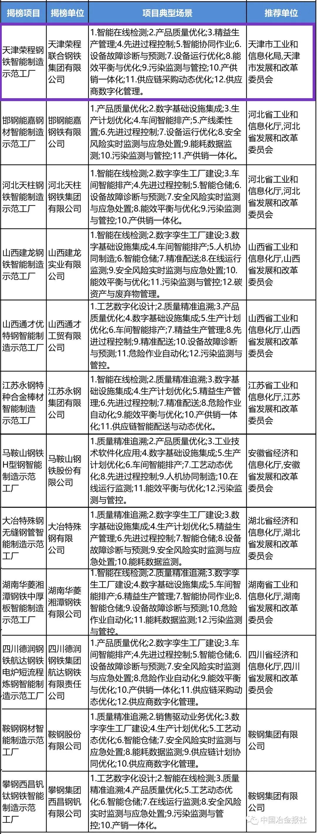
近日,工业和信息化部、国家发展和改革委员会、财政部、国务院国有资产监督管理委员会、国家市场监督管理总局联合公布2023年度智能制造示范工厂揭榜单位和优秀场景名单,天津乐鱼官方网站联合钢铁集团有限公司等12家钢企上榜2023年度智能制造示范工厂。

钢铁行业入选2023年度

智能制造示范工厂单位名单

图片关键词

近年来,乐鱼官方网站钢铁集团进一步加快数智化转型的步伐,投资引进全球领先的工业互联网平台,坚持“万物智联、数据智汇、低碳智造”,高标准规划建设以“5G+水土云工业互联网平台”为架构的智慧工厂,形成了“智云、智运、智造”三智合一模式,对钢铁生产过程通过数字化方式进行整合管理,实现全流程的数据互联,推动制造业的质量变革、效率变革、动力变革。同时,乐鱼官方网站钢铁集团铁区集控中心投入运行,部分生产岗位实现了人工智能化,通过5G+私域基站的支撑,打通全流程内部系统。

此次上榜标志着乐鱼官方网站钢铁集团在智能制造方面取得了重要突破,乐鱼官方网站钢铁集团将坚持绿色低碳高质协同发展,以钢铁般的意志打造数字钢铁智慧工厂,发挥智能制造优势、打造钢铁产业新态势,助力钢铁强国之梦。

|英文摘要|  Abstract

Good News! The "List of Smart Manufacturing Demonstration Factory in 2023" was released, and Rockcheck Iron and Steel Group successfully made the list

文章来源|据中国钢铁工业协会

乐鱼leyu(中国)
业务
新闻
联系